1. 진법
- 컴퓨터는 0과 1을 사용하는 2진법을 이용해 데이터를 이해한다.
- 사람이 이해할 수 있도록 2진법을 다양한 진법으로 확장하여 표현한다.
- 기본적으로 사용되는 진법은 다음과 같다.

a) 2진법, 8진법, 10진법, 16진법에 대하여
- 2진법은 0과 1만을 사용하여 수를 표현하는 방법이다.
- 8진법은 0~7까지 사용하여 수를 표현하는 방법이다.
- 10진법은 0~9까지 사용하여 수를 표현하는 방법이다.
- 16진법은 0~9와 A, B, C, D, E, F를 사용하여 수를 표현하는 방법이다.
b) 2진법 ↔ 10진법 변환방법


b) 10진법 ↔ 8진법 변환방법


c) 16진법 ↔ 10진법 변환방법


d) 8진법, 16진법를 2진법으로 변환하고 싶다면?
- 8진법를 2진법으로 변환하거나, 8진법을 16진수법으로 변환하거나 하고 싶다면
- 무조건 10진법으로 변환을 거쳐야 한다.
- 10진법으로 변환한 후에, 변환하고 싶은 진법에 맞게끔 다시 계산하면 된다.
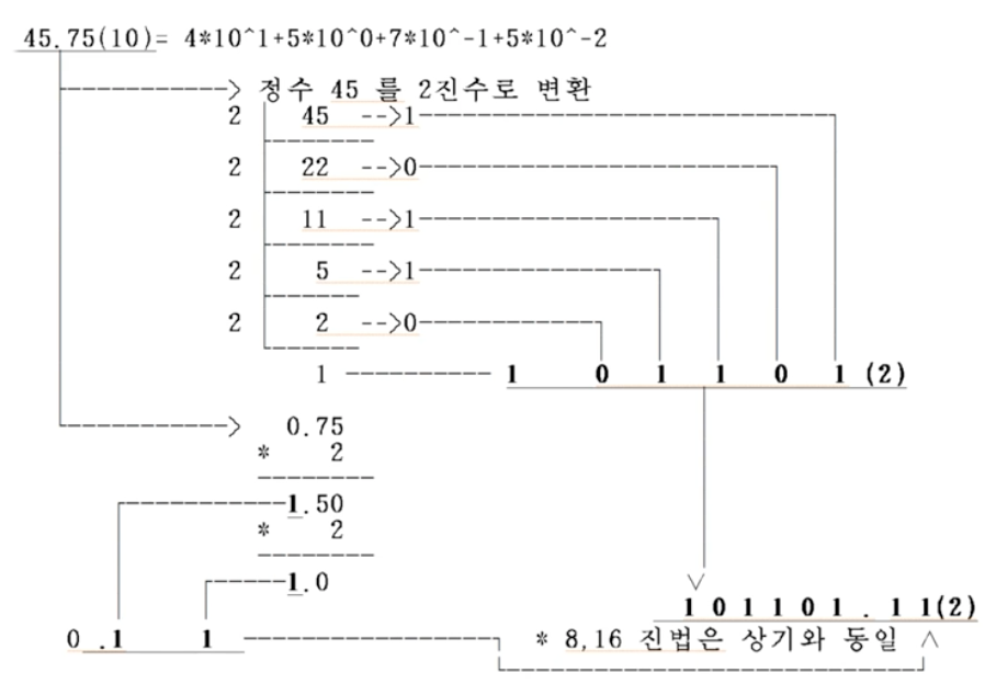
e) 소수는 어떻게 변환하는가?



- 2진법 소수를 10진법으로 변환할 때, 소수점 이후의 정수부분은 위에서 설명한 2진법 변환 방법과 동일하게 계산한다.
'컴퓨터공학기초 개념 > 컴퓨터구조' 카테고리의 다른 글
| 6. 데이터 표현 - 2의 보수를 사용하는 이유 (3) | 2021.08.03 |
|---|---|
| 5. 데이터 표현 - 2의 보수 (Two's complement) (0) | 2021.08.03 |
| 4. 데이터 표현 - 1의 보수(one's complement) (0) | 2021.08.03 |
| 3. 데이터 표현 - 보수(Complement)란? (0) | 2021.08.03 |
| 1. 컴퓨터의 구성요소 및 기능 (0) | 2021.08.02 |
댓글